Takže, čo som zistil:
Dnes som skúsil pripojiť chrono priamo cez RS232 ale nejako sa mi to nepodarilo. Vždy mi to ukazovalo na termináli hlúposti.
Taktiež sa chrono nepreplo do módu na komunikáciu.
Ako poslednú možnosť som to pripojil cez uart-usb prevodník a ono to kupodivu fungovalo.

Na chrone sa zobrazilo "PC" a mohol som začať s pokusmi.
Vyskúšal som ako vypadá pripojenie cez program "chrono connect".

Neviem či je to použitým os (WXP) alebo niečím iným, ale počas skúšania mi ten program "zblbol" takže ďalšie skúšanie prebiehalo cez terminál a príkazy (dostupné
TU) som zadával ručne.
Cez chrono som nestrieľal iba som prešiel ponad senzory rukou. Potom som cez terminál odoslal do chrona príkaz X.GEE a chrono "vrátilo" namerané hodnoty pekne v "plain texte".

Na čo si treba dať pozor pri komunikácii cez terminál je správne nastavenie komunikačnej rýchlosti (4800baud).
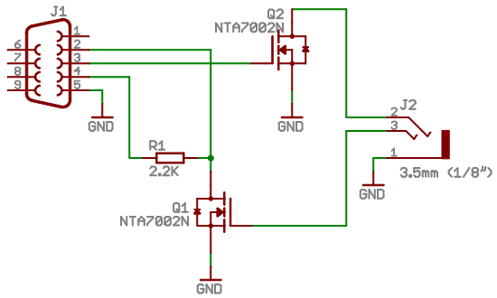
Zajtra mám v pláne vyrobiť nejaký slušný kábel ktorý bude vypadať nejako
takto a vyskúšať ešte raz program "chrono connect" na nejakom novšom systéme (W8?).
A ešte jedna oprava:
Existuje aj "originál" software pre PC.
Citácia:
ITEM # 44A:
Chrony Ballistics II Software, plus
IBM/PC Interface
$79.95 U.S.
ITEM # 37:
Chrony Ballistics II Software
$66.95 U.S.
ITEM # 315:
Chrony Ballistics III Software
$74.95 U.S.
ITEM # 316:
Chrony Ballistics III Software, plus
IBM/PC Interface
$94.95 U.S.
ITEM # 40:
IBM/PC Interface
$22.95 U.S.
ITEM# 40A
USB TO 9-PIN RS232 SERIAL ADAPTER
$27.95US
ITEM# 40B
CHRONY EXCEL Spreadsheet Loader
$34.95US